搜索
热烈祝贺我单位被评为年度轻工职业能力评价工作先进单位
热烈祝贺我单位被批复为中国轻工业联合会轻工职业能力评价直属基地
弘优做强 共同培育轻工职业能力评价品牌
热烈祝贺河南省信息技术应用创新产教融合体成立
热烈祝贺我中心被批准为轻工业职业能力试运行直属基地
热烈祝贺教育部高校物联网工程专业教学研究专家组走进高校
热烈祝贺第九届河南新型本科院校计算机院长论坛顺利召开
热烈祝贺企业税务合规师CTC授权中心成立
热烈祝贺我中心被推选为河南省文化艺术骨干职业教育集团理事单位
首页
关于我们
认证考试
职业培训
职教集团
职业技能等级认定
实习实训
学历教育
教材教辅
在线练习
联系方式
1
2
3
4
5
最新考试培训公告
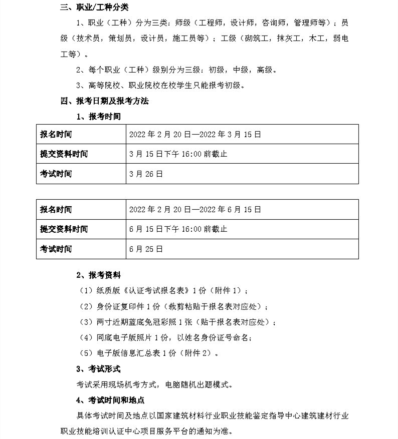
关于举行2022年上半年建筑建材行业职业技能培训考试有关工作安排的通知
时间:2022-02-21 09:13:11
来源:本网站